Note
Go to the end to download the full example code.
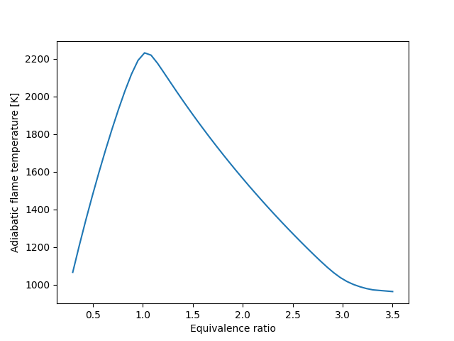
Adiabatic flame temperature including solid carbon formation#
Adiabatic flame temperature and equilibrium composition for a fuel/air mixture as a function of equivalence ratio, including formation of solid carbon.
Requires: cantera >= 2.5.0, matplotlib >= 2.0
import cantera as ct
import numpy as np
import sys
import csv
Edit these parameters to change the initial temperature, the pressure, and the phases in the mixture.
T = 300.0
P = 101325.0
# phases
gas = ct.Solution('gri30.yaml')
carbon = ct.Solution('graphite.yaml')
# the phases that will be included in the calculation, and their initial moles
mix_phases = [(gas, 1.0), (carbon, 0.0)]
# gaseous fuel species
fuel_species = 'CH4'
# equivalence ratio range
npoints = 50
phi = np.linspace(0.3, 3.5, npoints)
mix = ct.Mixture(mix_phases)
# create some arrays to hold the data
tad = np.zeros(npoints)
xeq = np.zeros((mix.n_species, npoints))
for i in range(npoints):
# set the gas state
gas.set_equivalence_ratio(phi[i], fuel_species, 'O2:1.0, N2:3.76')
# create a mixture of 1 mole of gas, and 0 moles of solid carbon.
mix = ct.Mixture(mix_phases)
mix.T = T
mix.P = P
# equilibrate the mixture adiabatically at constant P
mix.equilibrate('HP', solver='gibbs', max_steps=1000)
tad[i] = mix.T
print('At phi = {0:12.4g}, Tad = {1:12.4g}'.format(phi[i], tad[i]))
xeq[:, i] = mix.species_moles
# write output CSV file for importing into Excel
csv_file = 'adiabatic.csv'
with open(csv_file, 'w', newline='') as outfile:
writer = csv.writer(outfile)
writer.writerow(['phi', 'T (K)'] + mix.species_names)
for i in range(npoints):
writer.writerow([phi[i], tad[i]] + list(xeq[:, i]))
print('Output written to {0}'.format(csv_file))
if '--plot' in sys.argv:
import matplotlib.pyplot as plt
plt.plot(phi, tad)
plt.xlabel('Equivalence ratio')
plt.ylabel('Adiabatic flame temperature [K]')
plt.show()

At phi = 0.3, Tad = 1066
At phi = 0.3653, Tad = 1208
At phi = 0.4306, Tad = 1343
At phi = 0.4959, Tad = 1472
At phi = 0.5612, Tad = 1595
At phi = 0.6265, Tad = 1713
At phi = 0.6918, Tad = 1825
At phi = 0.7571, Tad = 1931
At phi = 0.8224, Tad = 2030
At phi = 0.8878, Tad = 2119
At phi = 0.9531, Tad = 2192
At phi = 1.018, Tad = 2232
At phi = 1.084, Tad = 2220
At phi = 1.149, Tad = 2176
At phi = 1.214, Tad = 2125
At phi = 1.28, Tad = 2073
At phi = 1.345, Tad = 2022
At phi = 1.41, Tad = 1972
At phi = 1.476, Tad = 1923
At phi = 1.541, Tad = 1875
At phi = 1.606, Tad = 1828
At phi = 1.671, Tad = 1782
At phi = 1.737, Tad = 1737
At phi = 1.802, Tad = 1693
At phi = 1.867, Tad = 1650
At phi = 1.933, Tad = 1608
At phi = 1.998, Tad = 1566
At phi = 2.063, Tad = 1526
At phi = 2.129, Tad = 1486
At phi = 2.194, Tad = 1446
At phi = 2.259, Tad = 1408
At phi = 2.324, Tad = 1370
At phi = 2.39, Tad = 1333
At phi = 2.455, Tad = 1297
At phi = 2.52, Tad = 1261
At phi = 2.586, Tad = 1226
At phi = 2.651, Tad = 1191
At phi = 2.716, Tad = 1157
At phi = 2.782, Tad = 1124
At phi = 2.847, Tad = 1093
At phi = 2.912, Tad = 1064
At phi = 2.978, Tad = 1038
At phi = 3.043, Tad = 1018
At phi = 3.108, Tad = 1002
At phi = 3.173, Tad = 989.5
At phi = 3.239, Tad = 979.8
At phi = 3.304, Tad = 972.9
At phi = 3.369, Tad = 969.9
At phi = 3.435, Tad = 966.9
At phi = 3.5, Tad = 964
Output written to adiabatic.csv
Total running time of the script: (0 minutes 1.813 seconds)