1D reacting flows#

Flame speed as a function of equivalence ratio

Flame speed as a function of equivalence ratio

Burner-stabilized flame including ionized species

Burner-stabilized flame including ionized species

Burner-stabilized flame

Burner-stabilized flame

Counterflow diffusion flame

Counterflow diffusion flame

Opposed-flow premixed strained flame

Opposed-flow premixed strained flame

Freely-propagating flame with charged species

Freely-propagating flame with charged species

Laminar flame speed sensitivity analysis

Laminar flame speed sensitivity analysis

Catalytic combustion of methane on platinum

Catalytic combustion of methane on platinum

Detached flat flame stabilized at a stagnation point

Detached flat flame stabilized at a stagnation point

Laminar flame speed calculation

Laminar flame speed calculation

Burner-stabilized flame with imposed temperature profile

Burner-stabilized flame with imposed temperature profile

Saving, loading, and restarting 1D calculations

Saving, loading, and restarting 1D calculations

Symmetric premixed twin flame

Symmetric premixed twin flame

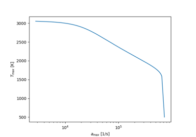
Diffusion flame extinction strain rate

Diffusion flame extinction strain rate

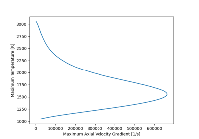
Diffusion flame unstable branch

Diffusion flame unstable branch

Scaling of diffusion flames with pressure and strain rate

Scaling of diffusion flames with pressure and strain rate

Flame Speed with Convergence Analysis

Flame Speed with Convergence Analysis